行业动态
关于2025年度国家科学技术奖拟提名项目的公示
行业: 科普
系统: 科技
时间: 2025/06/18

  根据《国家科学技术奖励工作办公室关于2025年度国家科学技术奖提名工作的通知》(国科奖字〔2025〕4号)要求,现将2025年度国家科学技术奖我省拟提名和专家拟提名(由我省协助进行公示)的项目予以公示,公示期为2025年6月17日至6月21日。

  在公示期内,任何单位或者个人对公示项目如有异议的,应当以书面方式向我厅提出。为便于核实查证、客观公正处理异议,提出异议的单位或者个人应当表明真实身份,并提供有效联系电话和必要的佐证材料。个人提出异议的,须在书面异议材料上签署真实姓名和身份证号码;以单位名义提出异议的,须提供联系人并加盖本单位公章。

  凡匿名异议和超出期限的异议不予受理。

  联系电话:河南省科学技术奖励工作办公室 0371-65991275

  监督电话:河南省科技厅机关纪委  0371-86561631

  通讯地址:郑州市花园路27号河南科技信息大厦2320办公室

  邮政编码:450008


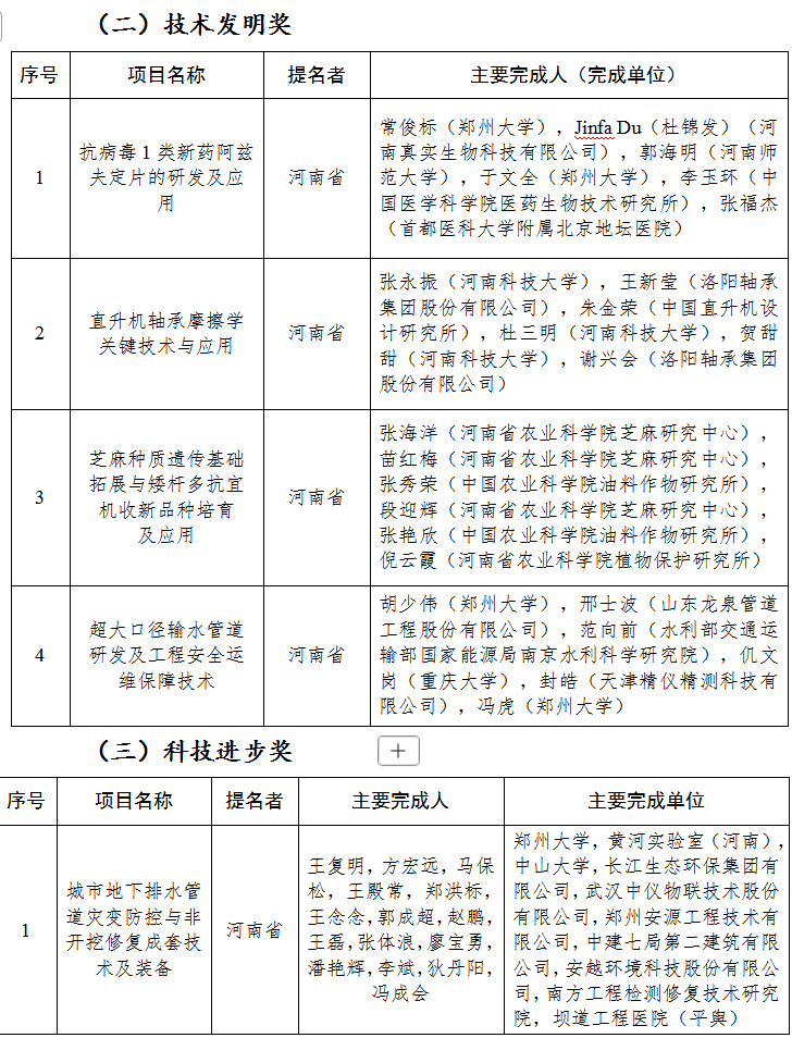
  附件:2025年度国家科学技术奖拟提名项目目录

2025年6月16日


关于2025年度国家科学技术奖拟提名项目的公示

关于2025年度国家科学技术奖拟提名项目的公示

关于2025年度国家科学技术奖拟提名项目的公示

关于2025年度国家科学技术奖拟提名项目的公示

关于2025年度国家科学技术奖拟提名项目的公示

关于2025年度国家科学技术奖拟提名项目的公示

关于2025年度国家科学技术奖拟提名项目的公示

关于2025年度国家科学技术奖拟提名项目的公示

关于2025年度国家科学技术奖拟提名项目的公示

关于2025年度国家科学技术奖拟提名项目的公示


(责任编辑:本站编辑)


声明:文章版权归原作者所有,本文摘编仅作学习交流,非商业用途,所有文章都会注明来源,如有异议,请联系我们快速处理或删除,谢谢支持。

绿色通道